Instance Verification Kit (IVK)
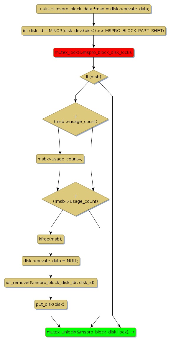
mutex lock @ [5306+35+/linux-3.19-rc1/drivers/memstick/core/mspro_block.c]
Instance Signature: mspro_block_disk_lock
|
The Matching Pair Graph:
|
|
Function Name
|
Control Flow Graph (CFG)
|
Events Flow Graph (EFG)
|
Source Correspondence
|
|
mspro_block_disk_release
|
|
|
[5138+24+/linux-3.19-rc1/drivers/memstick/core/mspro_block.c]
|